首页
关于我们
公司简介
资质荣誉
管理团队
专家团队
客户与我们
业务领域
新闻资讯
公司新闻
行业新闻
安全百科
法律法规标准
安全常识
事故案例
安全教育培训
行业相关资料
信息公开
职业卫生
安全咨询
联系我们
首页
关于我们
公司简介
资质荣誉
管理团队
专家团队
客户与我们
业务领域
新闻资讯
公司新闻
行业新闻
安全百科
法律法规标准
安全常识
事故案例
安全教育培训
行业相关资料
信息公开
职业卫生
安全咨询
联系我们
湖北尊龙时凯科技有限公司
首页
安全百科
电话咨询
置顶
电话咨询
027-87538251
关注微信
扫一扫,,,精彩关注
返回顶部
当前位置:
首页
>
事故案例
>
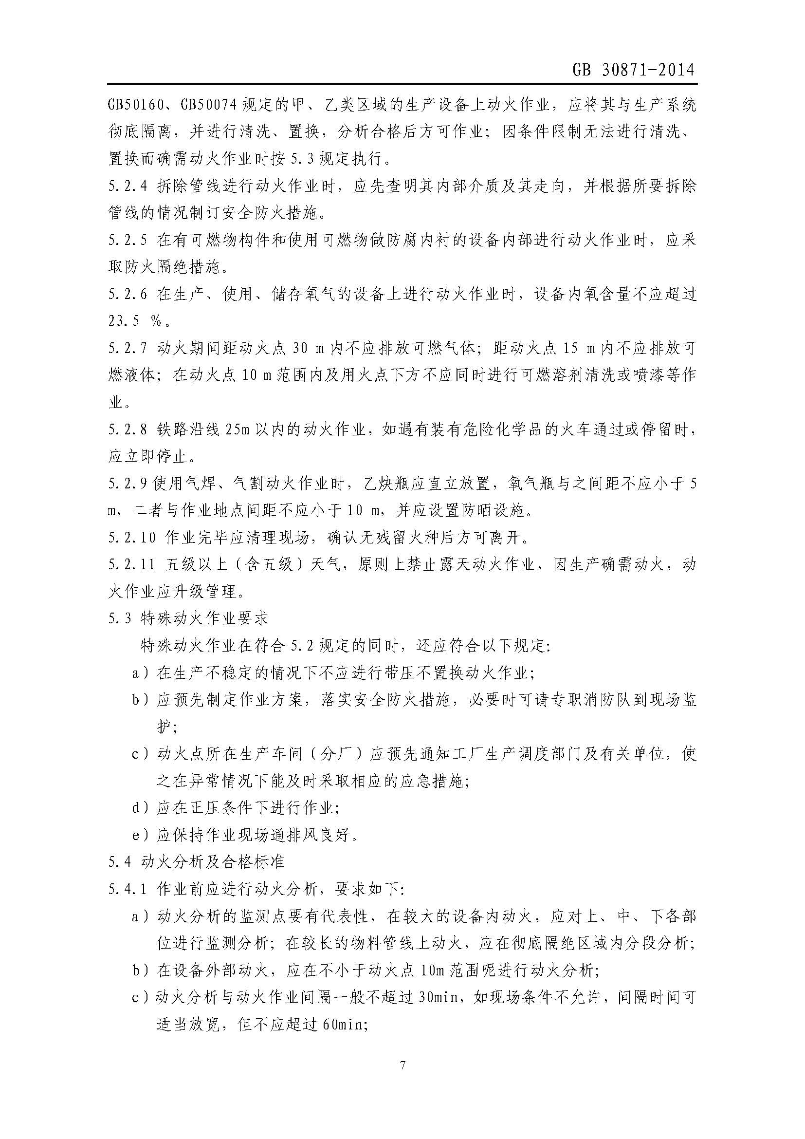
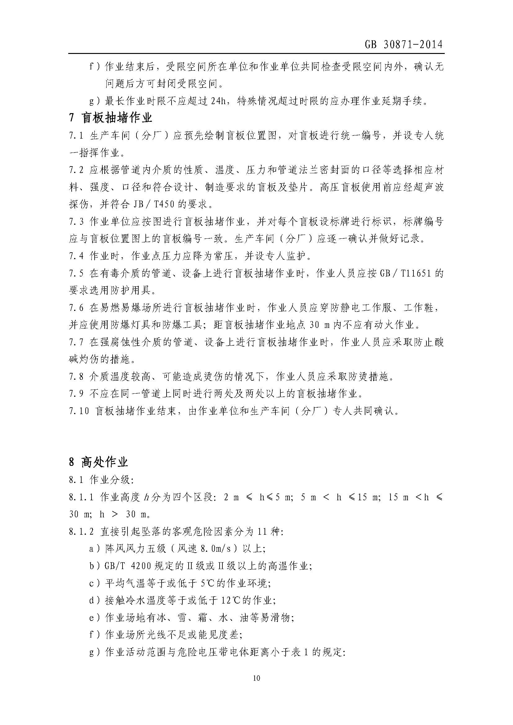
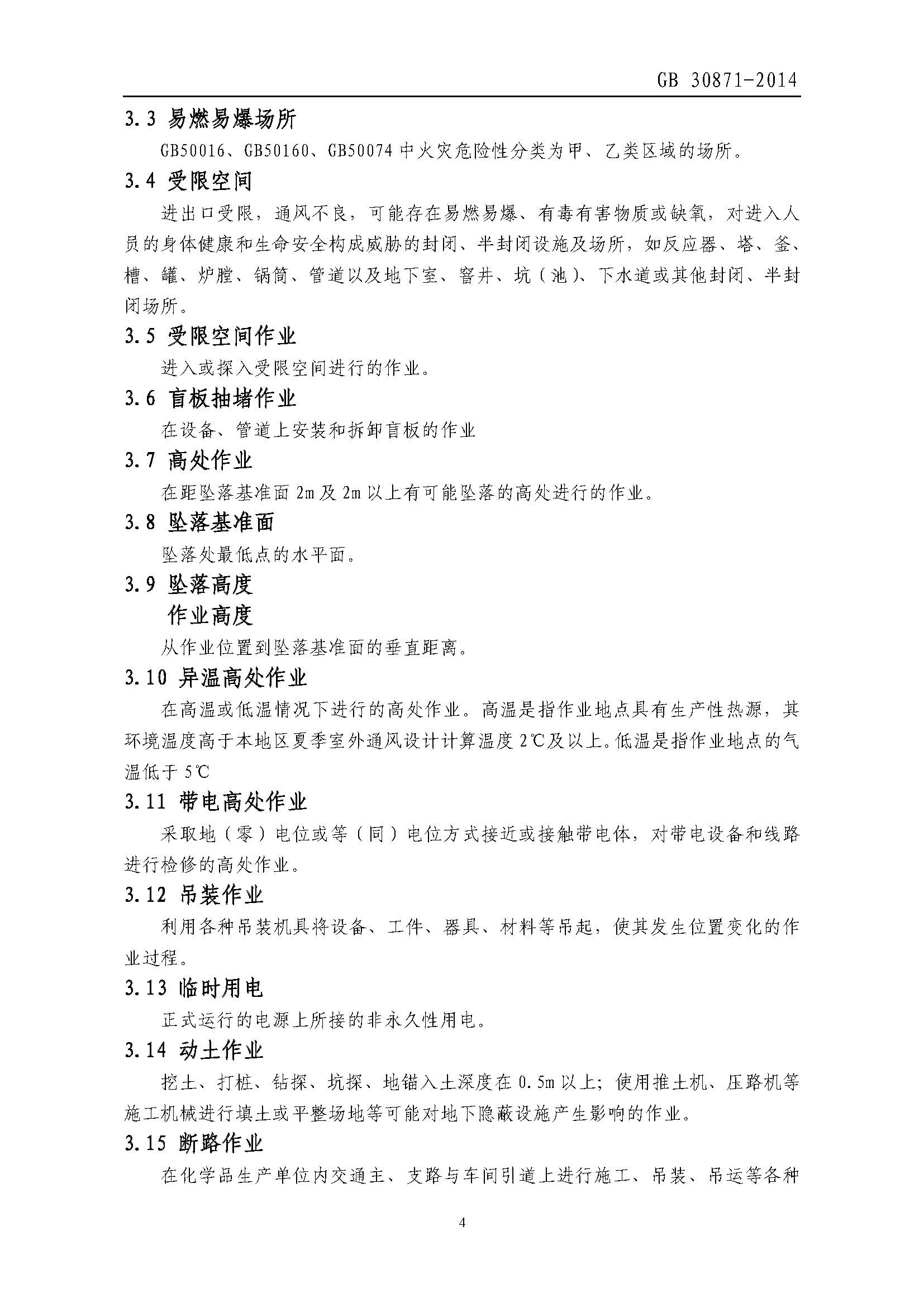
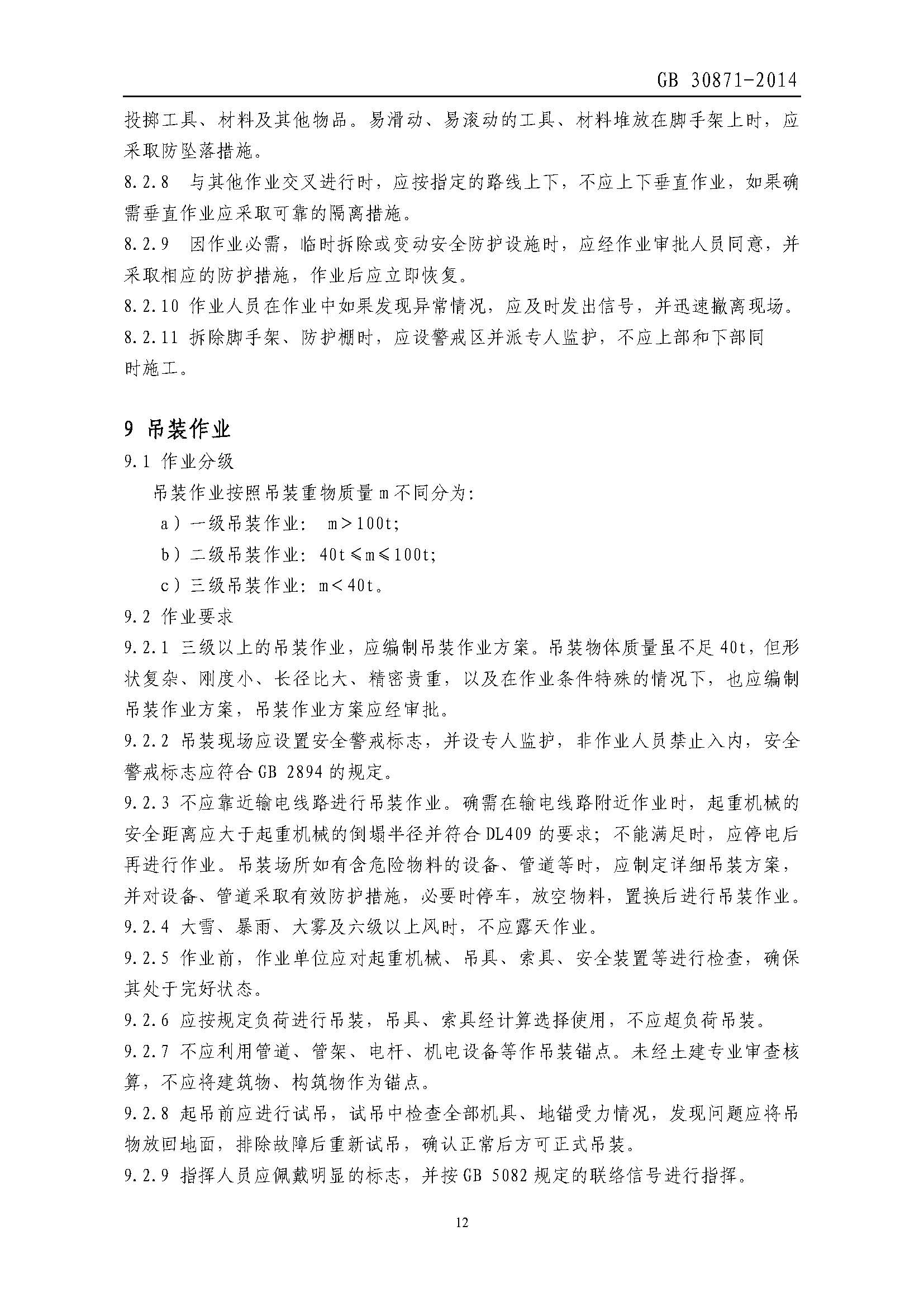
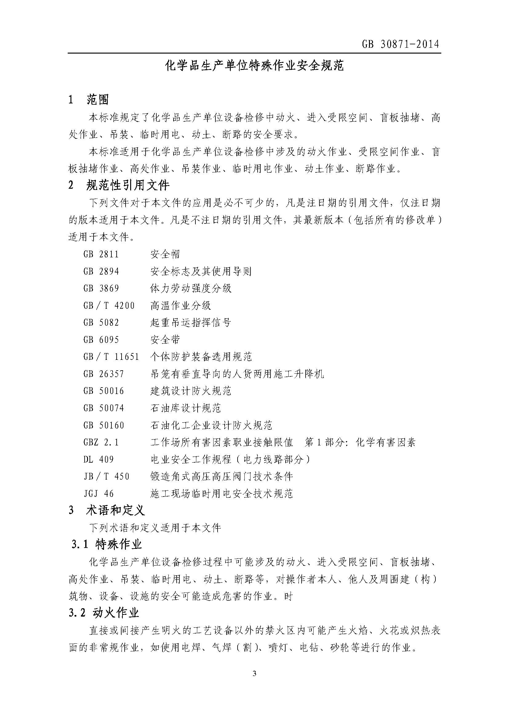
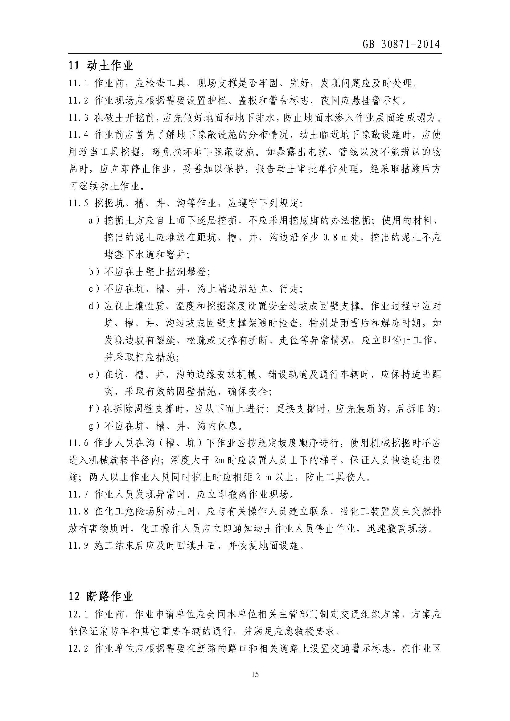
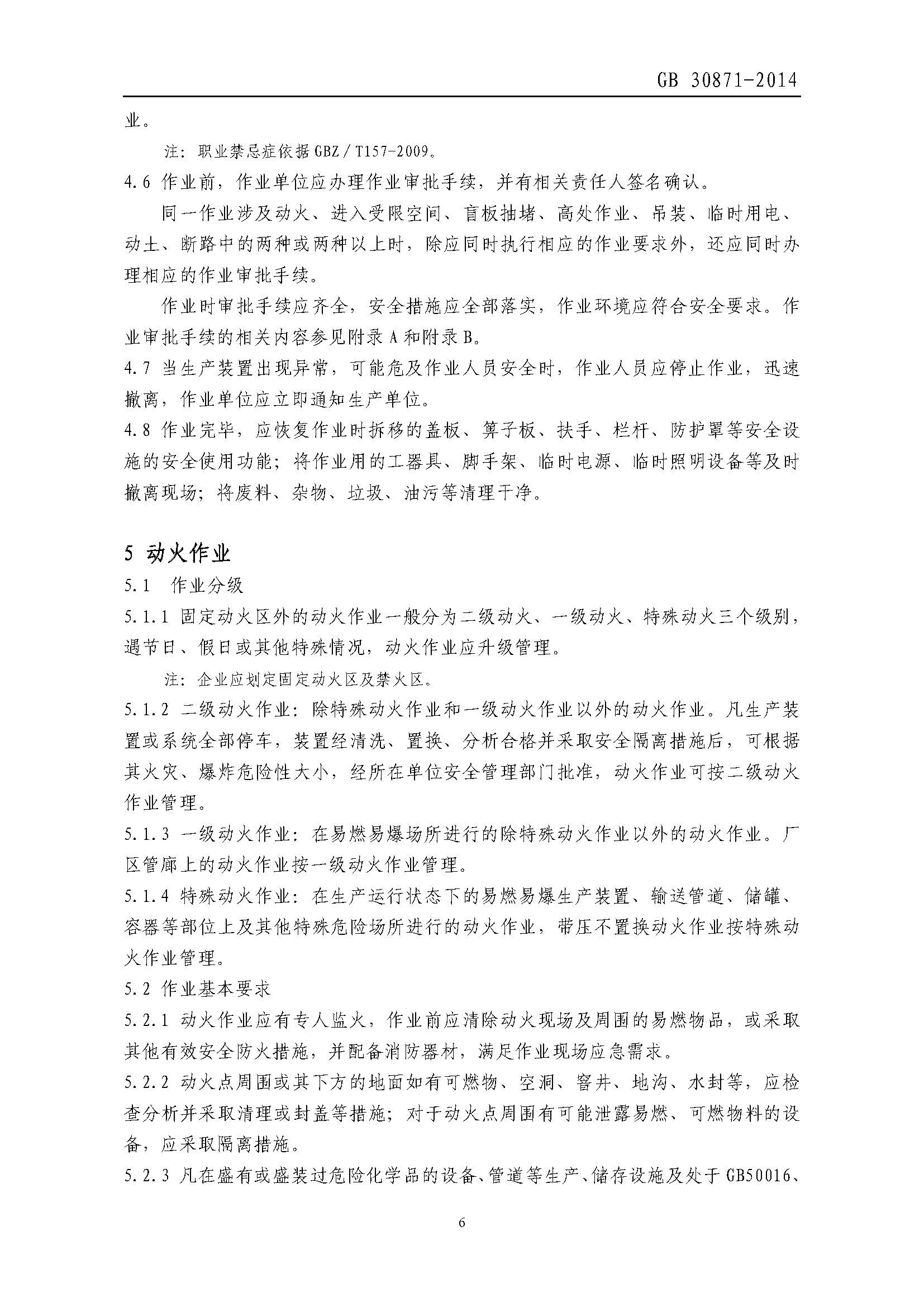
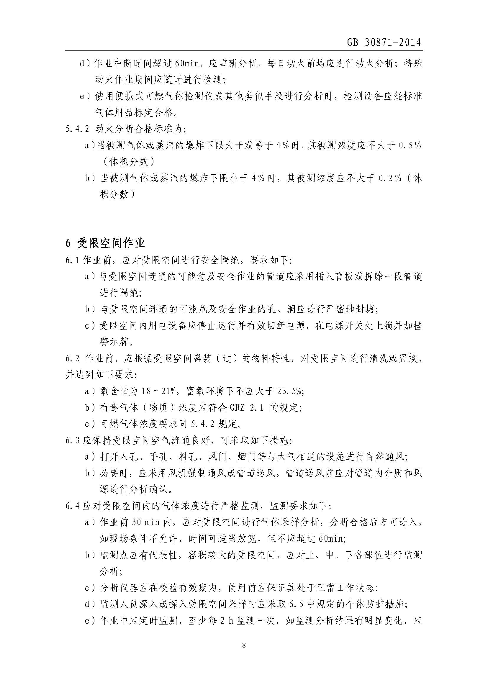
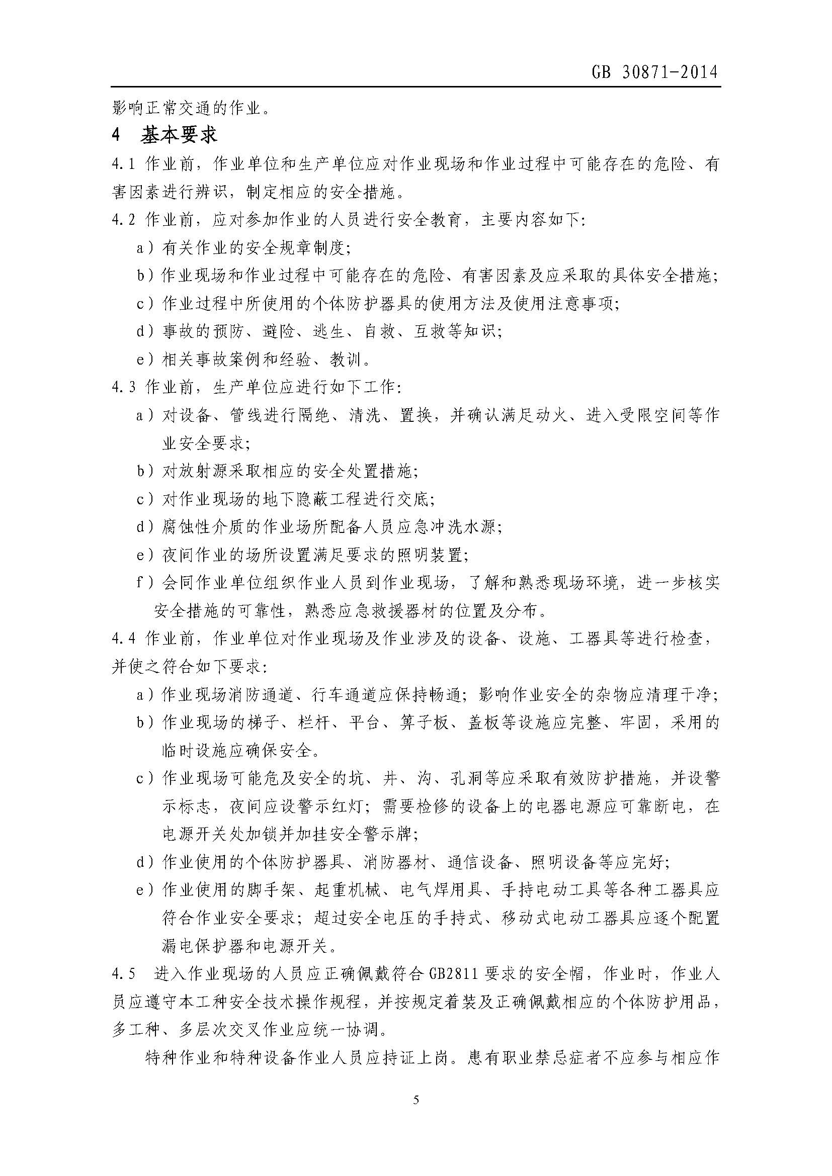
GB30871-2014化学品生产单位特殊作业安全规范
GB30871-2014化学品生产单位特殊作业安全规范
关注:
发表时间:
2019-11-22
上一篇:
GB30077-2013危险化学品单位应急救援物资配备要求
下一篇:
《化工(危化品)生产储存在役装置安全设计诊断复核制度(试行)》等五项制度解读
LINKS
/ 友情链接
|
|
|
|
|
|
|
|
首页
关于我们
安全百科
联系我们
微信公众号
微信小程序
联系我们
CONTACT US
电话:027-87538251
手机:15377032360
邮箱:HBZHZA@163.com
地址:湖北省武汉市东湖新技术开发区光谷大道3号未来之光7栋507室
湖北尊龙时凯科技有限公司 版权所有 备案号:
鄂ICP备19023704号-1
站点地图